一、培养目标与规格
(一)培养目标
学前教育专业培养德、智、体、美、劳全面发展,有理想信念、有道德情操有扎实学识、有仁爱之心,具有良好的人文素养和创新意识,精益求精的工匠精神,较强的就业能力和可持续发展的能力;掌握学前教育专业知识,具备较强的保教能力,面向教育行业,能够从事学前教育工作的教师。
(二)专业代码
670102K
(三)招生对象
普通高中毕业生、三校生、具有高中或中专文凭社会人员(含退役军人、下岗失 业人员、农民工和新型职业农民)。
(四)学习年限
三年
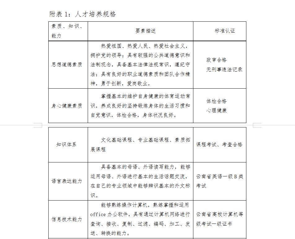
(五)人才培养规格
1.素质要求
(1)坚定拥护中国共产党领导和我国社会主义制度,在习近平新时代中国特色社会主义思想指引下,践行社会主义核心价值观,具有深厚的爱国情感和中华民族自豪感;
(2)崇尚宪法、遵法守纪、崇德向善、诚实守信、尊重生命、热爱劳动,履行德道准则和行为规范,具有社会责任感和社会参与意识;
(3)热爱党的教育事业,贯彻党和国家教育方针政策,遵守教育法律法规,依法执教,具有良好的职业道德修养,教书育人、为人师表;
(4)具有质量意识、环保意识、安全意识、信息素养、工匠精神,创新思维、国际视野;
(5)具有自我管理能力、职业生涯规划的意识,有较强的集体意识和团队合作精神,勇于奋斗、乐观向上,具有良好的行为习惯;
(6)具有健康的体魄、心理和健全的人格,掌握基本运动知识和一两项运动技能,养成良好的健身与卫生习惯;
(7)具有一定的审美和人文素养,能够形成一两项艺术特长或爱好;
(8)关爱幼儿,尊重幼儿人格,富有爱心、责任心、耐心,做幼儿健康成长的支持者和引路人
2.知识要求
(1)掌握必备的思想政治理论、科学文化基础知识和中华优秀传統文化知识;
(2)熟悉与本专业相关的法律法规以及环境保护、校园安全等相关知识;
(3)具有相应的艺术欣赏与表现知识;
(4)掌握现代化信息技术与教育技术应用的知识;
(5)熟悉幼儿园安全知识,掌握幼儿安全防护与救助的基本方法;
(6)掌握幼儿身心发展特点、规律和促进其全面发展的策略与方法;
(7)掌握幼儿园教育的目标、任务、内容、要求和基本原则;
(8)掌握保育和班级管理、一日生活安排、幼儿园环境创设、游戏、各领域教育活动、幼小衔接的有关知识与基本方法;
(9)掌握观察、调查、作品分析等了解幼儿的基本方法;
(10)了解0-3岁婴幼儿和有特殊要幼儿的身心发展及保育、教育策略与方法。
3.职业能力要求
(1)专业基本能力
①具有探究学习、终身学习、分析问题和解决问题的能力;
②具有良好的语言、文字表达能力和沟通能力。
其中包含:标准普通话表达能力(二级甲等)以上,基础外语(幼儿英语口语),计算机基本操作(熟练使用office办公软件),多媒体课件制作(PPT和flash动画制作),微课、慕课制作技能。
(2)专业核心能力
①具有组织幼儿一日生活活动的能力;
②具有计划与实施幼儿园保育与教育活动的能力;
③具有幼儿园环境创设与利用的能力。
其中包含:幼儿歌曲弹唱能力、幼儿舞蹈表演、编创能力、幼儿美术欣赏与指导能力、幼儿故事讲述能力、幼儿园班级管理能力、幼儿园环境创设能力、幼儿园区域游戏组织与指导能力、幼儿园主题活动组织与实施能力。
(3)职业关键能力
①具有观察和了解幼儿的能力;
②具有应用现代教育技术进行教学的能力;
③具有激励和评价幼儿的能力;
④具有沟通和合作的能力。
其中包含:幼儿保育能力、与幼儿沟通能力、学前儿童行为观察、记录、分析与指导能力。
(4)职业延展能力
其中包含:幼儿教育课程开发能力、幼儿教育资源开发能力。
(六)职业资格与就业范围
1.职业资格
保育员(中级、高级)
幼儿教师职业资格证
2.就业范围
幼儿园保育员
幼儿园教师
幼儿教育培训机构教师
早期教育机构教师
二、人才培养模式
(1)围绕学生思想政治素质和核心价值观的教育,强调立德树人,注重职业道德教育,以校园文化建设为依托,培养学生有“童心、爱心、耐心、责任心”。
(2)构建校校、校园、校企合作协同育人的人才培养模式,以岗位需求、学生个体差异化需求为导向建立与本科院校、幼儿园、中小学、早教机构的深度合作,完善学习和岗位要求对接的教学方式,建立中职与高职、高职与本科衔接机制,畅通学生升学渠道,构建“校园、校企合作、学岗结合”的教育专业人才培养模式。
(3)根据校校、校园、校企合作协同育人的人才培养模式,针对学生个体差异化需求,对学生实行分层分流培养。学前教育学生进行特色课程教学,引入蒙台梭利教学特色班、特色课程戏剧教学、乐高玩具教学等课程,提高办学竞争力,增强学生就业实力。
(4)建立多方参与的过程性评价方式,注重学校、幼儿园、中小学、家长等对学校的评价,建立评价反馈机制;建立以贡献和能力为依据的教师评价体系,对学生进行学习动机、过程、结果的评价。
三、课程体系与结构
结合学前教育专业的特点,构建以突出实践技能,强化保教能力,体现学前教育理念,完善学生综合能力培养为中心的课程体系,形成专业教学指导方案。以国家教师教育课程涵盖的所有知识和技能要求作为基本导向,合理设置学前教育专业的公共基础课、专业课程(专业基础课、专业核心课、专业拓展课)、实践性教学课程三大模块。
(一)课程模块设计
课程设置主要包括公共基础课程和专业课程。
1、公共基础课程
根据党和国家有关文件规定,将思想政治理论、中华优秀传统文化、体育、军事理论与军训、大学生职业发展与就业指导、心理健康教育等列入公共基础必修课;并可将党史国史、劳动教育、创新创业教育、大学语文、公共外语、信息技术、健康教育、美育、职业素养等列入必修课或选修课。
2、专业课程
一般包括专业基础课程、专业核心课程、专业拓展课程,并涵盖有关实践性教学环节。
专业基础课程包括学前儿童卫生与保健、学前儿童发展心理学、学前教育学、现代教育技术应用、教师口语、音乐基础与儿歌弹唱、舞蹈基础与幼儿舞蹈、美术基础与手工制作等。
专业核心课程包括学前儿童游戏、幼儿健康教育与活动指导、幼儿语言教育与活动指导、幼儿社会教育与活动指导、幼儿科学教育与活动指导、幼儿艺术教育与活动指导、幼儿园教育环境创设、幼儿园班级管理。
专业拓展课程包括教育简史、幼儿文学、幼儿园课程概论、家庭与社区教育、幼儿教育政策与法规,幼儿教师职业道德、学前儿童行为观察、教育研究方法、0-3岁婴幼儿的心理发展规律,幼儿心理健康指导等。

(三)课程设置与学时分配
见附表2(exl:学前教育三年制大专教学进程表)
四、课程内容
1.专业导论(共4学时,1学分)
课程内容:通过集中讲座,让学生了解专业特性,学习目的等。
基本要求:让学生了解本专业的特性,学习目的,基本掌握学前教育专业中各门课程的前导后续关系,全面提高自我的综合素质,艺术修养。
2.学前儿童心理学(共36学时,2学分)
课程内容:本课程的学习内容主要涉及学前心理学的研究对象、心理现象的本质和主要的心理学研究方法。
基本要求:掌握不同年龄幼儿的心理特征和发展趋势;运用心理学知识通过观察,分析幼儿心理状态、筛查幼儿常见心理问题;构建符合幼儿心理需求的教育措施,幼儿感知觉、注意、记忆、想象、思维的发展特点及教养规律。
3.学前教育学(共36学时,2学分)
课程内容:本课程的学习内容包括六部分:第一部分为学前教育学的准备知识,涉及学前教育概述、学前教育学的产生与发展。第二部分为学前教育的基本理念,涉及到学前儿童观、学前儿童教育观、学前儿童教师观、学前儿童课程观、新知识观等内容。第三部分为学前教育的基础知识,涉及到学前教育的目标、任务、原则、一日生活的组织与实施、全面发展教育等内容。第四部分为学前教育的基本要素,涉及教师和幼儿、幼儿园环境、家园合作等内容。第五部分为学前教育的实施,涉及学前教育的课程、游戏、幼小衔接等内容。
基本要求:通过本课程的开设,使学生掌握学前的基础知识、基本原理和方法,夯实学生的学前教育与课程的基本理论和基本能力,形成正确的儿童发展观、儿童教育观、教师观和课程观。
学前教育史
课程内容:本课程内容阐述中外不同历史时期、不同国家的教育行政、学校制度和教育理论的发展,揭示学前教育理论与实践发展的规律。
基本要求:通过本课程的学习,使学生通过对古今中外学前教育史的学习,初步了解学前教育事业发展的历程和相关教育家的学前教育思想,为学习学前教育基本理论打下基础。
4.幼儿行为观察与指导(共36学时,2学分)
课程内容:专门研究学前儿童行为的意义,并依据外部行为表现的观察与记录,对学前儿童的身心发展、情绪表现、语言活动和游戏活动进行观察记录与评估
基本要求:通过学习,帮助幼儿园教师学习如何敏锐地观察幼儿、严谨地分析他们的行为,并对他们进行适时、适当地指导。
5.幼儿保育与幼儿一日生活(共36学时,2学分)
课程内容:本课程主要阐述学前儿童生理解剖特点、学前儿童生长发育规律、心理卫生知识、幼儿的营养膳食以及常见疾病、常见的护理技术和急救技术等。
基本要求:通过本课程的学习,使学生理解并掌握学前儿童卫生学基础知识,能正确分析幼儿实际生活中的卫生现象,采取有效措施保证幼儿健康,促进学前儿童正常发育,了解学前儿童生理发展的特点、掌握儿童营养的基础知识、预防儿童常见病的基本知识,懂得儿童生理生长发育的基本规律,初步形成指导儿童保健的、营养的、常见病的预防的基本能力。
课程内容:教材分普通话基础知识、普通话测试指导、普通话口语运用三部分通过师生的合理协作,通过基础理论的学习和实践练习。
6.现代教育技术(共36学时,2学分)
课程内容:课程内容主要覆盖office操作技术(尤其PPT)、图片处理(PS等软件)(初级)、动画制作与音视频剪辑(初级)、手机多媒体技术(初级)、教育信息化、网络使用规范等。
基本要求:能熟练操作office技巧,PPT制作,幼儿课程课件制作。
7.幼儿教育法律与教师职业道德( 共36学时,2学分)
幼儿教育法律
课程内容:对《幼儿园管理条例》、《幼儿园工作规程》、《幼儿园教育指导纲要(试行)》的思考、研究与实施等。
基本要求:通过对学前教育政策法规的学习、理解以及运用,能更好的依法治教,依法执教。
幼儿教师职业道德
课程内容:主要从幼儿教师职业道德的范畴与规范,幼儿园教育活动、生活活动、游戏活动及家园合作中的教师职业道德,幼儿教师职业伦理与职业素养等几个方面,详细阐述了新时代背景下,提升幼儿教师职业道德素养的必要性和重要性,解答了如何加强幼儿教师职业理想和道德水平的措施。
基本要求:通过学习,对幼儿教师职业道德提出的新要求,将继承与创新相结合、理论与实践相结合、学术性与实用性相结合,具有较高的时代性、通俗性和指导性意义。
8.教师语言技巧(共36学时,2学分)
课程内容:本课程主要内容覆盖普通话及语音基本知识,普通话语音训练,普通话水平测试简介与辅导,幼儿教师一般口语技能训练,童话剧、儿童剧的表演,幼儿教师职业口语等。教材分普通话基础知识、普通话测试指导、普通话口语运用三部分通过师生的合理协作,通过基础理论的学习和实践练习相结合,提高普通话水平。
基本要求:通过本课程的学习,培养幼儿师范生听辨普通话的能力,提高幼儿教师口语能力;明确儿童文学的特点及创作要求;明白儿童文学的审美、认知、娱乐和教育作用;基本掌握儿童诗歌、童话、儿童故事等各种体裁的特征和种类,并能运用于幼儿语言教育中。通过学习普通话能让学生熟练运用幼儿教师独特的教学语言、教育语言、交际语言组织幼儿园教育活动及开展家园合作活动,为当一名合格的幼儿教师打好基础。
9.幼儿园环境创设(共36学时,2学分)
课程内容:本课程主要运用案例教学,通过文字、图片、视频等多种多媒体手段,向学生展示环境创设的案例,激发学生的学习兴趣,使学生能够基本掌握幼儿园环境创设的原则方法,通过分解幼儿园各个组成部分环境的创设,让学生对幼儿园的环境创设有更深刻的理解,并重点掌握活动室的环境创设、区角和墙面布置等内容,为其今后在幼教机构工作奠定良好基础。
基本要求:通过本课程的教学,能够使学生基本了解和掌握《幼儿园环境创设》的主要内容,获得知识的有效方法,熟悉幼儿园环境创设的基本要求和原则,能够熟练掌握幼儿园环境创设的注意事项,会自己创设幼儿园环境,并能针对已有的环境进行评价,提出自己科学合理的改进意见。
10.幼儿游戏(共36学时,2学分)
课程内容:主要内容包括游戏的基本理论、幼儿游戏的分类与发展、幼儿园游戏环境的创设及幼儿园游戏的分类指导等。结合我院高职教育的特点,我们把重点放在结合幼儿园游戏的分类指导,培养学生的综合实践能力上,使学生不仅了解幼儿园游戏组织指导的策略,而且能够独立指导幼儿的游戏活动。
基本要求:通过本课程的学习,可以帮助学生了解幼儿园游戏的分类、发展、价值,理解和掌握各类游戏的组织与指导。
11.幼儿园活动课程设计(共36学时,2学分)
课程内容:根据具体的教育目标选择适合幼儿发展的教育内容,学会设计五大领域教育活动,初步掌握五大领域教育活动的组织与实施过程,学会听课、评课、说课及对五大领域教育活动进行反思。
基本要求:通过本课程的开设,使学生掌握学前儿童语言教育、社会教育、科学教育、健康教育、艺术教育的目标和指导建议,
学前教育技能实践与考核指导
学前教育技能实践与考核指导由学前教育专业综合技能实训与考核方案及四大模块即幼儿教师基本技能实训与考核、幼儿教师学科技能实训与考核、幼儿园保教活动综合测评实训与考核和幼儿园教育活动设计实训与考核组成。每个模块由若干项目组成。各个项目的建议学时参考该项目实训指导的具体内容。第一模块包含教师基本职业素养,第二模块即教师基本技能,第三模块主要是保教活动的设计,第四模块是教学活动设计,具体包含健康、科学、社会、语言、艺术五大领域。
12.幼儿健康教育(共36学时,2学分)
课程内容:本课程在生理学、心理学知识基础上,对学前儿童身心健康发展的基本规律与特点进行全面的了解,在《学前儿童发展心理学》、《学前教育学》、《幼儿园课程论》等课程的指导下,使学生 掌握儿童健康教育领域内基本理论,通过课程实践,加强学生学前教育活动的组织能力、实践能力,全面提高学生的综合素养。
基本要求:通过本课程的学习,使学生了解儿童健康与儿童发展的重大意义,掌握实施学前儿童健康教育的基本方法,理解学前教育儿童健康教育的基本原理,从而全面掌握学前儿童健康教育的基础知识,树立正确的儿童观、健康观。
13.幼儿语言教育(共36学时,2学分)
课程内容:本课程内容主要覆盖语言教育与幼儿语言发展、幼儿语言教育的基本观念,以及幼儿园语言教育的目标和内容;幼儿园的谈话活动、讲述活动、听说游戏、文学活动、早期阅读活动的教育要求、设计与组织以及事例分析;幼儿教师语言对幼儿发展的影响、幼儿教师语言艺术的基本标准和幼儿语言教育中教师的角色和语言等问题,以帮助幼儿教师更加有效地运用语言组织活动。
基本要求:通过本课程的学习,使学生掌握学前儿童语言教育的内容和方法;掌握在幼儿园日常谈话活动、讲述活动、听说游戏、文学活动、早期阅读活动中教师的指导方法;设计学前儿童语言活动方案并实施组织。
14.幼儿社会教育(共36学时,2学分)
课程内容:本课程主要阐述学前儿童社会性发展的一般规律,学前儿童社会教育的意义、原则、目标、内容及方法,学前儿童社会教育活动的形式、手段和途径。
基本要求:通过教学,使学生全面系统地掌握学前儿童社会教育的基本理论和技能,提高学生从事学前儿童社会教育活动专业素养和能力。
15.幼儿科学教育(共36学时,2学分)
课程内容:本课程主要阐述科学教育对儿童发展的作用,儿童学习科学的规律。
基本要求:通过本课程的学习,帮助学生确立正确的科学教育观,运用科学教育的理论知识,分析和评价幼儿园的科学教育活动,初步学会设计幼儿园的科学教育活动,为幼儿创设主动学习科学的环境,培养儿童基本的科学素养,促进其整体性发展。
16.幼儿艺术教育(共36学时,2学分)
课程内容:本课程主要覆盖艺术教育的性质与地位,了解学前儿童艺术教育的特点,分类及艺术教学的一般规律,包括艺术教育课程理念、教学原则、教材内容、教学手段、培养学生综合艺术实施能力和组织艺术活动能力。
基本要求:通过本课程的学习,使学生掌握学前儿童艺术教育的基本理念,帮助学生掌握科学的儿童观、艺术观及儿童艺术观,了解学前儿童艺术教育基本概念及涵盖领域及内容;明晰学前艺术教育的基本教学法和教学原则,帮助学生明确在儿童艺术教育中“可为”与“不可为”,并能够学以致用,将理论学习与儿童艺术教育实践相结合;帮助学生独立、完整地组织与实施幼儿园艺术教育活动的能力。
17.幼儿园班级管理(共72学时,4学分)
课程内容:幼儿园班级基本结构、功能和特点以及幼儿园班级管理的内容、方法和原则及各年龄班级的常规管理内容等,为从事学前教育工作奠定扎实的理论基础。
基本要求:本门课程是通过教学让学生了解、掌握幼儿园一日生活环节组织的基本理论、基本知识和基本技能,为从事学前教育教学工作打下坚实的理论基础,并提供实践操作层面的指导和借鉴。
18.幼儿教育名著选读(共36学时,2学分)
课程内容:本课程内容覆盖世界教育史有影响和学习价值的中外幼儿教育名人名著。
基本要求:通过本课程的学习,了解中外教育名人名著的概况,有重点的精读相关篇章,写出读书报告,由此培养学生的阅读学习能力、分析、批判和创新能力。
19.乐理与视唱练耳(共72学时,4学分)
课程内容:掌握音乐基本理论知识,能熟练地识读五线谱及简谱;准确理解和表达各类音乐术语、表情记号、乐句、分句;具有运用首调唱名法或固定唱名法进行单声部音乐作品的视谱即唱能力,并从音乐理论上认识、理解首调唱名法与固定唱名法的内在关系;了解多声音乐相关知识,培养多声音乐的感知力;理解音乐风格形成的因素,培养多元音乐文化认同感。
基本要求:主要培养学前教育师资必须具备的音乐基础知识、音乐技能素质和较强的实践应用能力。该课程传授基本乐理和识谱、听音等基础知识,以发展音乐认知、表现和提高音乐审美能力为核心内容,为后续课程的学习与实践奠定基础。
20.钢琴(共144学时,8学分)
课程内容:掌握正确的弹奏姿势及弹奏方法,正确的视谱方法,手臂的放松与手指独立能力的配合,乐曲的分析,一定的音乐表现能力,独立完成作品的能力等。
基本要求:通过钢琴教学使学生掌握正确的钢琴弹奏方法具备一定的弹奏技能技巧,不断提高艺术修养和音乐表达能力以适应中小学音乐课教学工作。
21.幼儿歌曲弹唱(共36学时,2学分)
课程内容:掌握正确的幼儿歌曲演唱与幼儿歌曲伴奏,具备一定的音乐表现能力,独立完成幼儿弹唱作品的能力等。
基本要求:通过幼儿歌曲演唱与幼儿歌曲弹唱结合的实践教学,不断提高学生的弹唱综合能力。
22.舞蹈及幼儿舞蹈编创(共36学时,2学分)
课程内容:通过本课程的学习,具备舞蹈的基本功和技术技巧,正确、优美地表演各种风格的舞蹈,掌握舞蹈的基本理论,提高舞蹈动作协调能力及幼儿舞蹈编创能力等。
基本要求:学生通过本课程的学习掌握一定的专业舞蹈技能,训练方法,提高舞蹈素养,有一定的舞蹈编创能力,丰富音乐教学的综合能力。
23.美术(共118学时,3学分)
课程内容:通过本课程的学习,掌握美术鉴赏、绘画、图案、手工等方面的基础知识,并获得有关的技能技巧,掌握幼儿园的美术教材和教学方法。
基本要求:本课程旨在使学生掌握从事学前教育工作所必需的美术基础知识和基本技能技巧。能熟练掌握儿童简笔画的绘画技巧,幼儿园教育环境创设的原则、方法及技巧,幼儿园玩教具的制作方法;能初步掌握幼儿美术活动的设计与实践技能,逐步形成正确的审美观和对美术艺术的兴趣爱好,为幼儿教学奠定扎实的基础。
24.幼儿玩教具制作(共36学时,2学分)
课程内容:本课程内容根据制作的特征详细的介绍了纸工艺玩教具、布艺玩具教具、泥料玩教具、自然材料的综合利用与再生材料的综合制作手工制作在环境创设中等的实践运用。
基本要求:通过学习能制作纸工艺玩教具、布艺玩具教具、泥料玩教具、自然材料,并能综合利用与再生材料的综合制作手工制作。
25.声乐(共72学时,4学分)
课程内容:通过小组课,集体课,排练课等形式掌握呼吸的运用,放松,咬字,共鸣等问题,能独立表现一定的作品,具备一定的声乐鉴赏能力。掌握科学的发声方法,运用呼吸、腔体练习,解决共鸣、真假声的转换。独立表现一定的声乐作品,并具有相应的鉴赏能力。
基本要求:帮助学生建立正确的歌唱状态,掌握科学的发声方法,能分析处理一般的声乐作品,有一定的范唱能力,一般学生能胜任中小学音乐课声乐部分教学和一定的课外声乐辅导能力。
五、集中性实践教学环节
主要包括实验、实训、实习、毕业设计、社会实践等。在校内外进行科学实验、幼儿园环境的创设与利用、一日生活的组织与保育、游戏活动的支持与引导、教育活动的计划与实施等综合实训;在幼儿园进行师德体验、保教实践、班级管理实施和教研实践等。实训实习既是实践性教学,也是专业课教学的重要内容,注重理论与实践一体化教学,严格执行《职业学校学生实习管理规定》的要求。
六、素质教育活动设计
学校结合实际,开设安全教育、社会责任、绿色环保、专业简介及职业发展方向的选修课程、拓展课程或专题讲座(活动),并将有关内容纳入到专业课程教学中;将创新与教育融入到专业课程教育类实践性教学环节中;自主研发特色课程;组织开展实践活动,志愿服务活动和其他实践活动。
七、就业创新创业能力培养
(一)职业生涯规划
(二)就业指导
(三)创新创业教育
八、毕业标准
(一)学分要求
学生在规定时间内,修完本专业课程计划规定的全部内容,获得140学分, 其中必修课90学分,选修课20学分,集中实践课程21学分。
(二)证书要求
(1)普通话水平测试二级甲等合格证书;
(2)全国英语(或东南亚小语种)应用能力等级考试(B)级及以上合格证书;
(3)全国计算机等级考试一级(B)及以上;
(4)保育员证(中级及以上);
(5)教师职业资格证书;
(6)舞蹈教室任教资格证
(7)钢琴考级证书
九、教学环境与设施要求
(一)校内实践教学条件要求
主要包括能够满足正常的课程教学、实习实训所需的专业教室。
(1)语言技能实训室
(2)教育信息技术实训室
(3)艺术实训展演中心
(4)远程教学实训室
(5)智慧教室
(6)形体与舞蹈实训室
(7)钢琴教学实训室
(8)保育技能实训室
(9)幼儿行为观察实训室
(10)玩教具使用与制作实训室
(11)幼儿活动模拟室
(12)幼儿音乐教育活动实训室
(13)美术教育活动实训室
(二)校外实训基地的基本要求
1.二级二类以上幼儿园;大中小班均有,规模在300以上;能够并且愿意指导学生。
2.早教机构
3.幼儿培训学校
(三)教材及图书、数字化(网络)资料等学习资源
主要包括能够满足学生专业学习、教师专业教学研究和教学实施需要的教材、图书及数字化资源等。
1.教材选用基本要求
按照国家规定选用优质教材,禁止不合格的教材进入课堂。学校应建立由专业教师行业专家和教研人员等参与的教材选用机构,完善教材选用制度,经过规范程序择优选用教材。
2.图书文献配备基本要求
图书文献配备能满足人才培养、专业建设、教科研等工作的需要,生均教育类纸质图书不少于30册,方便师生查询、借阅。专业类图书文献主要包括:行业政策法规类、信息技术类、自然科学类、文化艺术类、教育理论类、心理类、学前数育实践类等,并有一定数量的优质绘本。
3.数字教学资源配置基本要求
建设、配备与本专业有关的音视频素材、教学课件、数字化教学案例库、虚拟仿真软件、数字教材等数字资源,种类丰富、形式多样、使用便捷、动态更新、满足教学。
十、专业教师任职资格与教学团队要求
(一)专业教学团队
根据专业发展的需要,不断整合校内外优秀教师人才资源,建设一支专业、职称、年龄、学历结构合理,“综合素质强、专业技能精、创新能力高”的双师型专兼职结合的教师团队。
(二)师资任职资格及专业能力要求
1.专业基础理论课程教师任职资格为,专业为教育学,硕士研究生以上学历,讲师及以上职称;能力要求为,善于语言表达与文字书写,善于学习,有较强的课程设计和管控能力,有一定的理论研究能力。
2.专业技能课教师任职资格为,专业为医学、汉语言文学、音乐、舞蹈、美术、教育学、计算机等之任一种,本科及以上学历,双师型教师;能力要求为,较强的语言表达能力、课程设计和实践指导能力。
3.综合实训指导教师任职资格为,取得高级保育员或幼儿教师职业资格证书,在二级三等级别以上幼儿园从事幼儿园保育或教育、管理工作5年以上的在岗或退休人员,无教学事故记录;能力要求为,能够及时正确处理幼儿保育的全部工作,能够圆满完成幼儿园环境创设、幼儿园区域活动指导、幼儿园主题活动设计与指导等综合性强、随机性强的工作任务。
4.(校外)毕业顶岗实习指导教师任职资格为,符合第3类指导教师任职资格中的在岗人员。
十一、实施建议
(一)教学评价、考核建议
考核分为考试和考查两种,专业课程可采取个别考试、集体考查、排练演出的方式考核。基础理论课和文化课可采取闭卷、开卷、笔试、口试、操作等方式进行。
实习考核通过组织学生对幼儿园的保育工作进行实地见习,进一步熟悉幼儿园工作,加深对幼儿园的教育任务的理解。初步获得组织幼儿教育教学的经验,培养独立从事幼儿园保育工作的能力,为以后参加工作打下良好的基础。成绩考核工作需由带队教师和幼儿园共同完成。
(二)教学管理
学校和二级院系应建立专业建设和教学质量诊断与改进机制,健全专业学质量监控管理制度,完善课堂教学、教学评价、实习实训、毕业设计以及专业调研、人才培养方案更新、资源建设等方面质量标准建设,通过教学实施、过程监控、质量评价和持续改进,达成人才培养规格。
学校和二级院系应完普教学管理机制,加强日常教学组织运行与管理,定期开展课程建设水平和教学质量诊断与改进,建立健全巡课、听课、评教、评学等制度,建立与幼儿园、早教机构联动的实践教学环节督导制度,严明教学纪,强化教学组织功能,定期开展公开课、示范课等教研活动。
建立毕业生跟踪反馈机制及社会评价机制,并对生源情况、在校生学业水平、毕业就业情况等进行分析,定期评价人才培养质量和培养目标达成情况。
专业教研组织要充分利用评价分析结果有效改进专业教学,针对人才培养过程中存在的问题,进行诊断与改进,持续提商人才培养质量。
(三)人才培养方案的管理
人才培养方案的制定(修订)实行学校、院(系)两级管理体制。二级学院教研室负责审议、修改人才培养方案;学校教学指导委员会负责批准人才培养方案;分管教学工作的副院长是学校人才培养方案制定(修订)工作的责任人;教务处负责具体组织人才培养方案制定(修订)工作,教务处长是该项具体工作的责任人。二级学院院长和副院长(分管教学)是院(系)制定(修订)人才培养方案的责任人。
人才培养方案制定(修订)后经学校教学指导委员会批准并由分管教学工作的副院长签名后即成为本专业学生培养的法规文件,二级学院(系、部、中心)及其他教学单位必须根据人才培养方案落实每一门课程的教师、大纲、教材,安排好各教学环节,并以此进行教学管理。人才培养方案中设置的课程和环节名称、编号、学时及开课学期等任何单位和个人未经学校同意不得随意变更。
在人才培养方案实施过程中,因社会发展、技术进步等原因导致人才培养方案有改变时需由开课单位在充分论证的基础上,向教务处提交人才培养方案调整方案,教务处审核后呈报分管教学工作的副院长,经学校教学指导委员会审议,院长办公会批准后方可执行;因社会发展、技术进步和教师流动导致个别课程停开,或增开个别课程,需由开课单位向教务处提交申请,经教务处审核并呈报分管教学工作的副院长批准后方可执行;因教师外出进修或生病等原因导致课表调整时,需由开课单位向教务处提交申请,经教务处审核并呈报分管教学工作的副院长批准后方可执行。

